>>房事要闻
“十三五”规划建议发布 房地产白银时代仍可期

 

中房报记者 李文姹 北京报道

 




11月3日,《中共中央关于制定国民经济和社会发展第十三个五年规划的建议》(以下简称《规划建议》)全文发布。


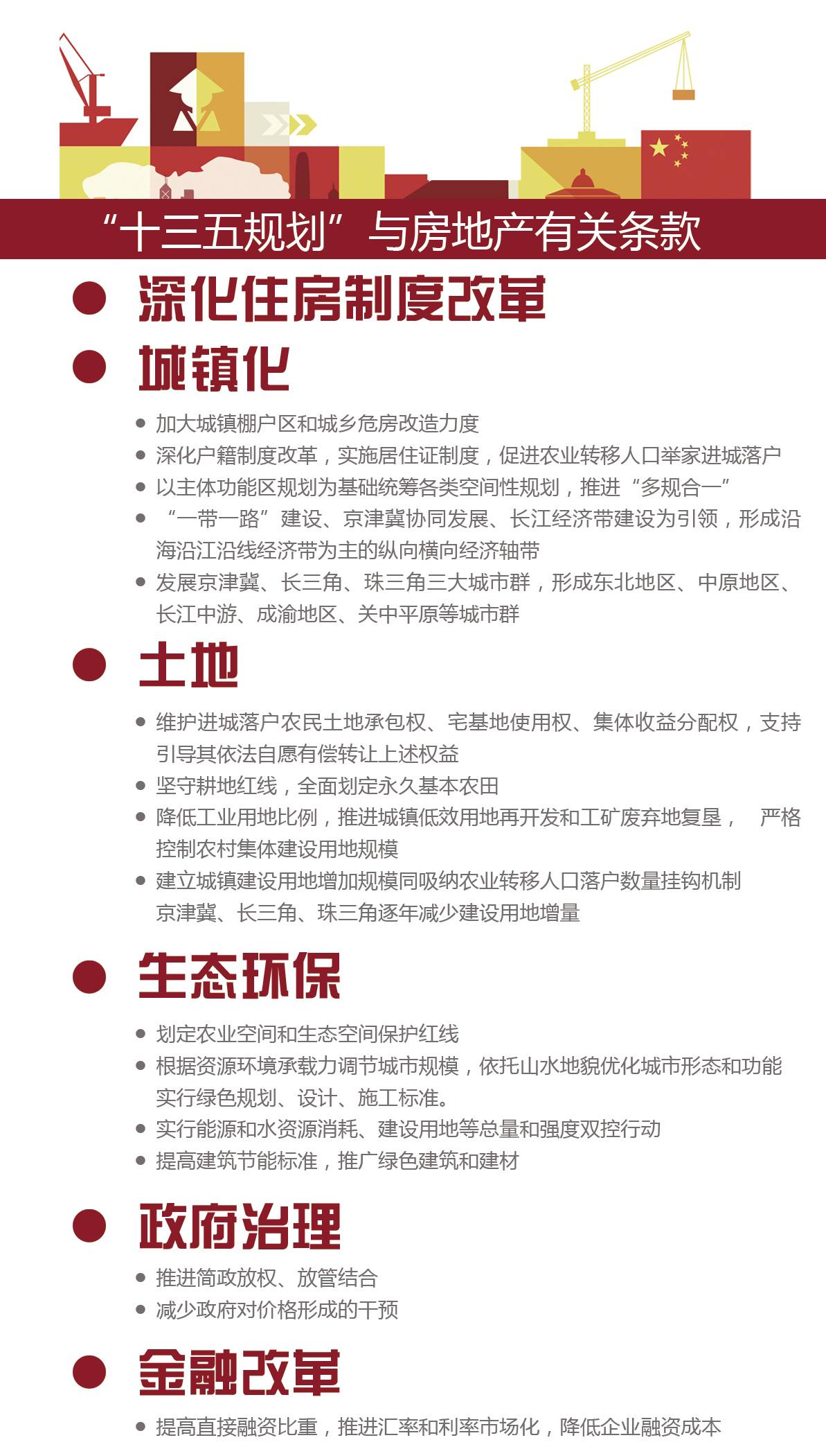
《规划建议》提出了“户籍人口城镇化率加快提高”目标,还明确户籍转移人口钱从哪来,人往哪去,地从哪来的实操环节如何进行。“健全财政转移支付同农业转移人口市民化挂钩机制”, 在城市用地指标日益稀缺的条件下,重点区域和城市逐渐减少建设用地指标,却在“建立城镇建设用地增加规模同吸纳农业转移人口落户数量挂钩机制”开了一道口子,对于农业人口吸引力较大的区域用地指标上还会倾斜。


房地产行业以土地和人口为载体,人口城镇化意味着人口流入大的区域还会有强劲的需求。


此外,金融体制改革所影响下,企业融资成本进一步降低,房地产企业已然受益并有望进一步降低资金使用成本。


“十三五”规划建议,对于生态环境的改善提出更高的要求,在城市空间规划上要求更为严格,房地产企业如何顺应新的开发模式也将引起业内思考。

城市转移人口


将成房地产最大买家


《规划建议》指出:推进以人为核心的新型城镇化。深化户籍制度改革,促进农业转移人口举家进城落户,实施居住证制度。


举家进城落户必将带来住房需求,这也是多位业内人士看好房地产业还有“白银时代”的最主要原因。国务院发展研究中心宏观经济研究部部长余斌指出,2014年底中国的城镇化率为55%,与70%的目标还有相当差距。预计到2030年前,中国都将处于城镇化快速推进阶段,且城镇居民对住房改善性需求很大。“从这个角度来说,中国房地产未来很长时间都会有良好前景。”


“最深层次问题就是外来人口和城市户籍居民的双重待遇问题。”中国社科院城市发展与资源环境研究所前所长牛凤瑞在接受中国房地产报记者采访时表示。“城市承载能力不仅在于生态环境,还有公共财政的支持力度,落实公共服务需要财力支持。如果中央政府请客,让地方政府买单,地方政府财政压力就会过大。”


地方财政对转移人口的公共服务成本问题,有望在下一个五年得到解决。“健全财政转移支付与农业转移人口市民化挂钩机制,中央财政支持农业转移人口市民化,将极大提高地方推动流动人口转成户籍人口的积极性。”深圳住房政策研究中心研究员李宇嘉在接受中国房地产报记者采访时表示。


房企融资成本走低


“十三五”期间,金融体制改革将继续深化。《规划建议》中强调,提高直接融资比重,降低杠杆率,开发符合创新需求的金融服务,推进高收益债券及股债相结合的融资方式,推进汇率和利率市场化,降低企业融资成本。


房企以对金融杠杆运用著称,相比于其他行业,房地产业对于金融产品的应用最为充分。但房地产行业早已无法保持过去几年的高增长率,因此无法应对高融资成本的金融环境,如果融资成本不降下来必然会导致整个行业的瘫痪。


然而,“山穷水复疑无路,柳暗花明又一村。”今年以来,房企在国内债券市场的融资规模出现井喷,据中国房地产报记者统计,今年包括万科、恒大、融创、碧桂园、中粮、泰禾等业内龙头房企在内的超过73家上市房企集中在内地发行公司债,预期融资已超过3800亿元。


从发行成本来看,今年以来,房企公司债利率显著下行。今年9月份,上市房企发行的公司债利率为5.38%,比8月下降约0.2%,与年初相比更是大幅下降了3.06%,广发证券分析师预计,公司债利率未来还有降低的趋势。


9月24日,万科发行的50亿元债券的票面利率为3.5%,接近同期的国债收益率,创下了公司债发行的利率新低。


空间规划立足高远


《规划建议》指出,要以主体功能区规划为基础统筹各类空间性规划,推进“多规合一”。推动京津冀、长三角、珠三角等优化开发区域产业结构向高端高效发展,防治“城市病”,逐年减少建设用地增量。推动重点开发区域提高产业和人口集聚度。


“除了便于行政审批,促使相关部门有效管理衔接,‘多规合一’最大的好处就是把土地利用更加科学化,把建设用地使用和生态红线的守护结合起来。杜绝城市盲目扩张,是一种可持续发展的科学规划。”天津大学城市规划设计研究院总工王卫红在接受中国房地产报记者采访时表示。


在城市开发的同时,生态红线的保护更为重要。中国科学院动物研究所副研究员解焱在接受中国房地产报记者采访时表示:“很多人认为,地产开发与环境保护很难协调共生,这看似成为一对矛盾,但是国外有很多项目做到了既保护生态环境,又能发展地产业务。这种开发模式,不仅为项目带来更好的自然环境,同时对于一个有社会责任的企业来说,更增加了社会的口碑和提升美誉度。通过生态资源的规划之后,不但不会损害房地产的利益,甚至会让地产项目增值,这是很多地产商应有的共识”。


京津冀、长三角、珠三角等重点发展区域产业结构也将在“十三五”期间逐步趋向高端,随着建设用地增量的减少,易居研究院智库中心研究总监严跃进认为,一方面会提高拿地成本,另一方面是鞭策相关企业在用地方面积极提高产出效率。土地要素和环境发生变化的过程中,相关产业发展会更加趋于合理化,人口分布也会更加科学。

通知公告
资料下载
在线杂志
="威海房地产电子杂志"
会员介绍
视频看房
威海市房地产协会版权所有 鲁ICP备12030222号

鲁公网安备 37100302000376号


电话:0631-5288790      技术支持:威海网